반응형
8-1 파이썬으로 만들 수 있는 그래프 살펴보기
파이썬에는 2차원, 3차원, 지도, 네트워크, 모션 차트, 인터랙티브 그래프 등 다양한 그래프를 만들 수 있는 패키지가 있음
seaborn을 이용하면 쉽게 그래프를 만들 수 있음
# 그래프 해상도 설정
import matplotlib.pyplot as plt
plt.rcParams.update({'figure.dpi' : '100'})
%config InlineBackend.figure_format = 'retina'
8-2 산점도: 변수 간 관계 표현하기
산점도(scatter plot): 데이터를 x축과 y축에 점으로 표현한 그래프
산점도 만들기
import pandas as pd
mpg = pd.read_csv('mpg.csv')
import seaborn as sns
sns.scatterplot(data = mpg, x = 'displ', y = 'hwy')

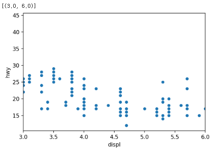
축 범위 설정
sns.scatterplot(data = mpg, x ='displ', y = 'hwy').set(xlim = (3,6))

sns.scatterplot(data = mpg, x ='displ', y='hwy').set(xlim = (3,6), ylim = (10,30))

종류별로 표식 색깔 바꾸기
sns.scatterplot(data = mpg, x = 'displ', y = 'hwy', hue = 'drv')

그래프 활용하기
# 그래프 설정 바꾸기
import matplotlib.pyplot as plt
plt.rcParams.update({'figure.dpi' : '150'}) # 해상도, 기본값 72
plt.rcParams.update({'figure.figsize' : [8, 6]}) # 그림 크기, 기본값 [6, 4]
plt.rcParams.update({'font.size' : '15'}) # 글자 크기, 기본값 10
plt.rcParams.update({'font.family' : 'Malgun Gothic'}) # 폰트, 기본값 sans-serif
# 여러 요소 한 번에 설정
plt.rcParams.update({'figure.dpi' : '150',
'figure.figsize' : [8, 6],
'font.size' : '15',
'font.family' : 'Malgun Gothic'})
# 모든 설정 되돌리기
plt.rcParams.update(plt.rcParamsDefault)
# 설명 메시지 숨기기
sns.scatterplot(data = mpg, x = 'displ', y = 'hwy');
혼자서 해보기 - mpg 데이터와 midwest 데이터를 이용해 분석 문제를 해결해 보세요
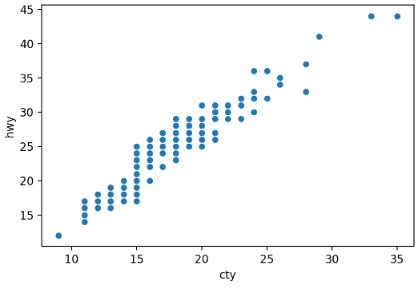
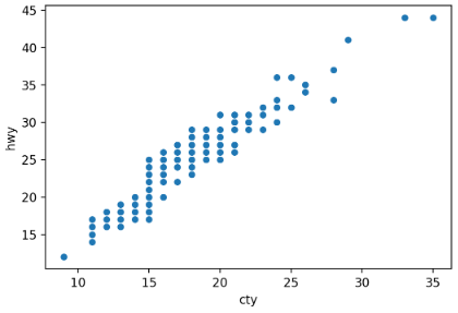
Q1 mpg 데이터의 cty(도시 연비)와 hwy(고속도로 연비) 간에 어떤 관계가 있는지 알아보려고 합니다. x축은 cty, y축은 hwy로 된 산점도를 만들어 보세요
sns.scatterplot(data = mpg, x = 'cty', y = 'hwy')

Q2 미국의 지역별 인구통계 정보를 담은 midwest.csv를 이용해 전체 인구와 아시아인 인구 간에 어떤 관계가 있는지 알아보려고 합니다. x축은 poptotal(전체 인구), y축은 popasian(아시아인 인구)으로 된 산점도를 만들어 보세요. 전체 인구는 50만 명 이하, 아시아인 인구는 1만 명 이하인 지역만 산점도에 표시되게 설정하세요
midwest = pd.read_csv('midwest.csv')
sns.scatterplot(data = midwest, x = 'poptotal', y = 'popasian').set(xlim = [0, 500000], ylim = [0, 10000])

※ 해당 내용은 <Do it! 파이썬 데이터 분석>의 내용을 토대로 학습하며 정리한 내용입니다.
반응형
'데이터 분석 학습' 카테고리의 다른 글
| 8장 그래프 만들기 (3) (0) | 2023.04.19 |
|---|---|
| 8장 그래프 만들기 (2) (0) | 2023.04.18 |
| 7장 데이터 정제 - 빠진 데이터, 이상한 데이터 제거하기 (3) (0) | 2023.04.16 |
| 7장 데이터 정제 - 빠진 데이터, 이상한 데이터 제거하기 (2) (0) | 2023.04.15 |
| 7장 데이터 정제 - 빠진 데이터, 이상한 데이터 제거하기 (1) (0) | 2023.04.14 |